Търси
Login
Email
Password
Login
Registration
Пълно име
Е-мейл
Парола
Потвърди парола
Регистрирай
National Railway
Infrastructure company
NRIC
Отвори основно меню
Login
Search
BG
About us
About us
Company management
Management Authorities
Structure
Map of railway infrastructure
Projects
Operational programme on Transport and Transport Infrastructure 2014 – 2020
Connecting Europe Facility (CEF) for Transport
Operational Programme on Transport
Framework 2014 - 2020
Contacts
Contacts
Press Office
Home
About us
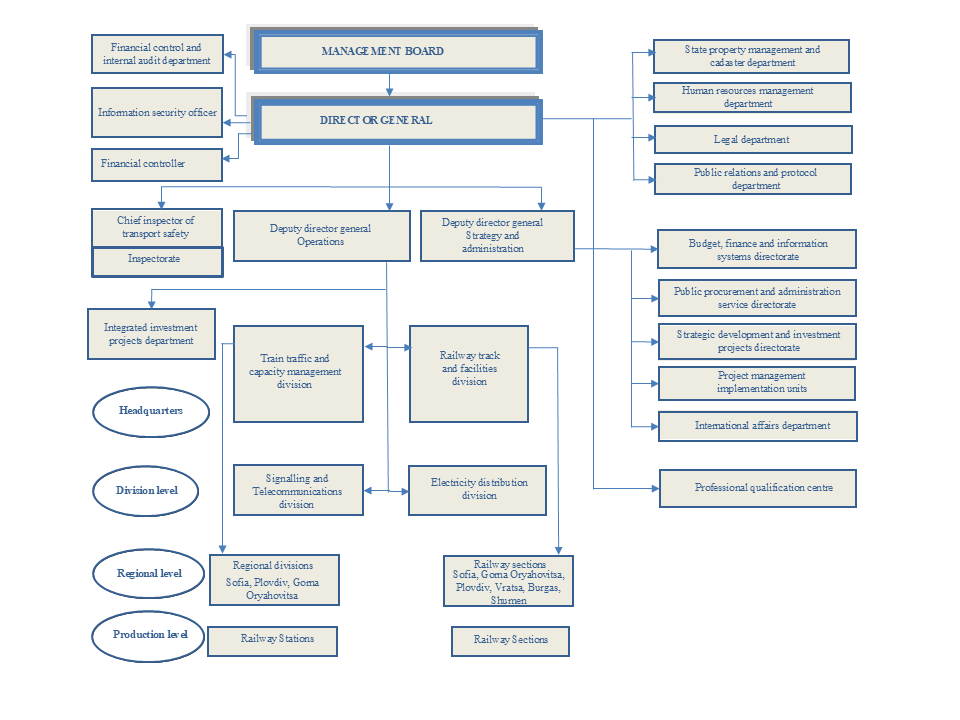
Structure
contacts.title
Feedback form
Send
Address
Headquarters, Bulgaria,
Sofia 1233 bul. ”Knyaginya Mariya Luiza” 110
E-mail:
office@rail-infra.bg